对于普通人来说防爆箱可能并没有什么分别,还有并不精通这个行业的人不认识防爆箱,但对于专业的人来说,防爆箱也有型号的,每种型号的防爆箱其实功能都不一样,比如增安型防爆接线箱和隔爆型防爆接线箱。增安型防爆接线箱和隔爆型防爆接线箱两者有什么分别呢?
要区分两种性质首先我们了解两者不同场所区域使用。
防爆区域的区分:
按场所中存在物质的物态的不同,将危险场所划分为爆炸性气体环境和可燃性粉尘环境。按场所中危险物质存在时间的长短,将两类不同物态下的危险场所划分为三个区,即:对爆炸性气体环境,为0区、1区和2区;对可燃性粉尘环境,为20区、21区和22区。
1、 爆炸性气体环境
GB 3836.14—2000标准中规定:
0区:爆炸性气体环境连续出现或长时间存在的场所。
1区:在正常运行时,可能出现爆炸性气体环境的场所。
2区:在正常运行时,不可能出现爆炸性气体环境,如果出现也是偶尔发生并且仅是短时间存在的场所。
在此,“正常运行”是指正常的开车、运转、停车,易燃物质产品的装卸、密闭容器盖的开闭,安全阀、排放阀以及所有工厂设备都在其设计参数范围内工作的状态。
2、 可燃性粉尘环境
GB 12476.1—2000标准中规定:
20区:在正常运行过程中可燃性粉尘连续出现或经常出现,其数量足以形成可燃性粉尘与空气混合物和/或可能形成无法控制和极厚的粉尘层的场所及容器内部。
21区:在正常运行过程中,可能出现粉尘数量足以形成可燃性粉尘与空气混合物但未划入20 区的场所。
该区域包括,与充入或排放粉尘点直接相邻的场所、出现粉尘和正常作业情况下可能产生可燃浓度的可燃性粉尘与空气混合物的场所。
22区:在异常条件下,可燃性粉尘云偶尔出现并且只是短时间存在、或可燃性粉尘偶尔出现堆积或可能存在粉尘层并且产生可燃性粉尘空气混合物的场所。如果不能保证排除可燃性粉尘堆积或粉尘层时,则应划分为21区。
从防爆箱的材质来分析:

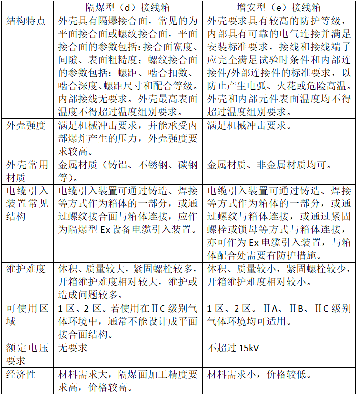
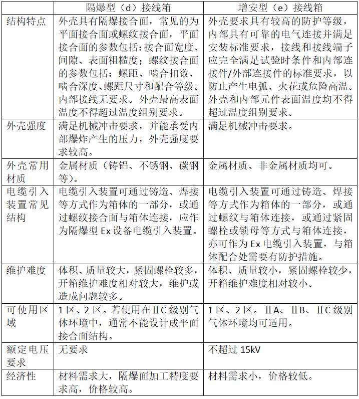
防爆接线箱是用于爆炸危险场所线路过渡连接的装置,其内部通常安装有端子排、接地螺栓(钉),箱体上配有电缆引入装置,电缆引入装置分为和箱体一体的电缆引入装置,或者是可以安装的Ex电缆引入装置。防爆接线箱最常见的防爆型式为隔爆型和增安型,这两种防爆接线箱主要特点如下表:
![]()

< 上一篇: 市场监管总局:对防爆电气等产品由生产许可转为强制性产品认证管理
下一篇: 春辞旧岁龙携好运 >